首页
小学语文
小学数学
小学英语
发布
发布文章
创建话题
创建版块
发布帖子
开通会员
开通黄金会员
全站资源折扣购买
部分内容免费阅读
一对一技术指导
VIP用户专属QQ群
开通黄金会员
开通钻石会员
全站资源折扣购买
部分内容免费阅读
一对一技术指导
VIP用户专属QQ群
开通钻石会员
开通会员 尊享会员权益
登录
注册
找回密码
首页
小学语文
小学数学
小学英语
开通会员 尊享会员权益
登录
注册
找回密码
小学数学
共36篇
分类
小学语文
小学数学
小学英语
版本
全部
人教版
北师大版
苏教版
西师大版
翼教版
青岛版(六三制)
北京版
沪教版(五四制)
青岛版(五四制)
浙教版
年级
全部
一年级上册
一年级下册
二年级上册
二年级下册
三年级上册
三年级下册
四年级上册
四年级下册
五年级上册
五年级下册
六年级上册
六年级下册
类型
全部
预习单
知识点
课时练习
专项练习
单元测试
月考试卷
期中试卷
期末试卷
五年级上数学第三单元测试卷《人教版》
------预览已结束,还剩3页未读------开通会员后可免费下载高清完整文档
付费资源
¥
9.6
知识笔记
0
52
15
五年级上数学第三单元测试卷3《人教版》
------预览已结束,还剩6页未读------开通会员后可免费下载高清完整文档
付费资源
¥
9.4
知识笔记
0
55
10
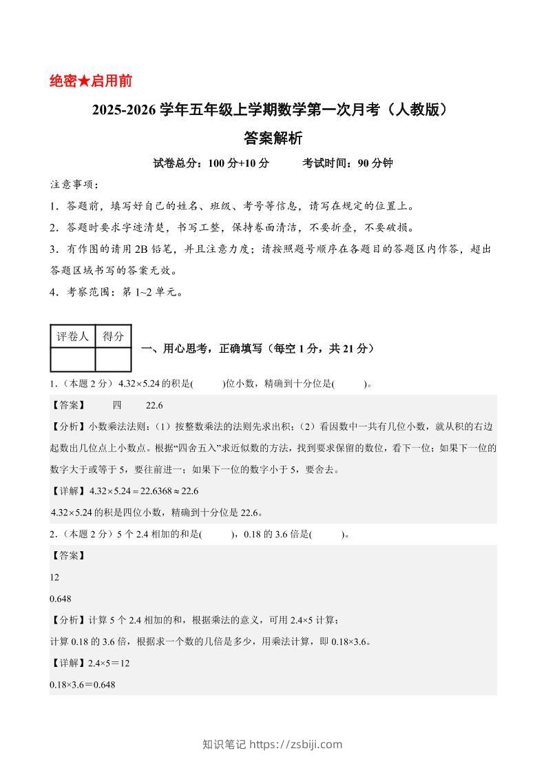
25-26学年五上数学第一次月考(人教版第1-2单元)(答案解析)
------预览已结束,还剩14页未读------开通会员后可免费下载高清完整文档
付费资源
¥
9.8
知识笔记
0
49
14
25-26学年五上数学第一次月考(人教版第1-2单元)(考试版A4)
------预览已结束,还剩5页未读------开通会员后可免费下载高清完整文档
付费资源
¥
9.5
知识笔记
0
61
9
五(上)人教版数学第四单元检测卷二
------预览已结束,还剩3页未读------开通会员后可免费下载高清完整文档
付费资源
¥
9.3
知识笔记
0
64
8
五(上)人教版数学第四单元检测卷一
------预览已结束,还剩6页未读------开通会员后可免费下载高清完整文档
付费资源
¥
9.5
知识笔记
0
87
7
五(上)人教版数学第六单元检测卷二
------预览已结束,还剩7页未读------开通会员后可免费下载高清完整文档
付费资源
¥
9.7
知识笔记
0
65
11
五(上)人教版数学第六单元检测卷一
------预览已结束,还剩7页未读------开通会员后可免费下载高清完整文档
付费资源
¥
9.3
知识笔记
0
84
6
五(上)人教版数学第八单元总复习检测卷一
------预览已结束,还剩8页未读------开通会员后可免费下载高清完整文档
付费资源
¥
10
知识笔记
0
69
14
五(上)人教版数学第五单元检测卷二
------预览已结束,还剩4页未读------开通会员后可免费下载高清完整文档
付费资源
¥
9.5
知识笔记
0
90
14
加载更多
本站同款主题模板
zibll子比主题是一款漂亮优雅的网站主题模板,功能强大,配置简单。
查看详情
发布文章
创建话题
创建版块
发布帖子
在手机上浏览此页面
登录
没有账号?立即注册
用户名或邮箱
登录密码
记住登录
找回密码
登录
注册
已有账号,立即登录
设置用户名
设置密码
重复密码
注册