四年级数学下册11、对应思路_

四年级数学下册11、对应思路_-知识笔记
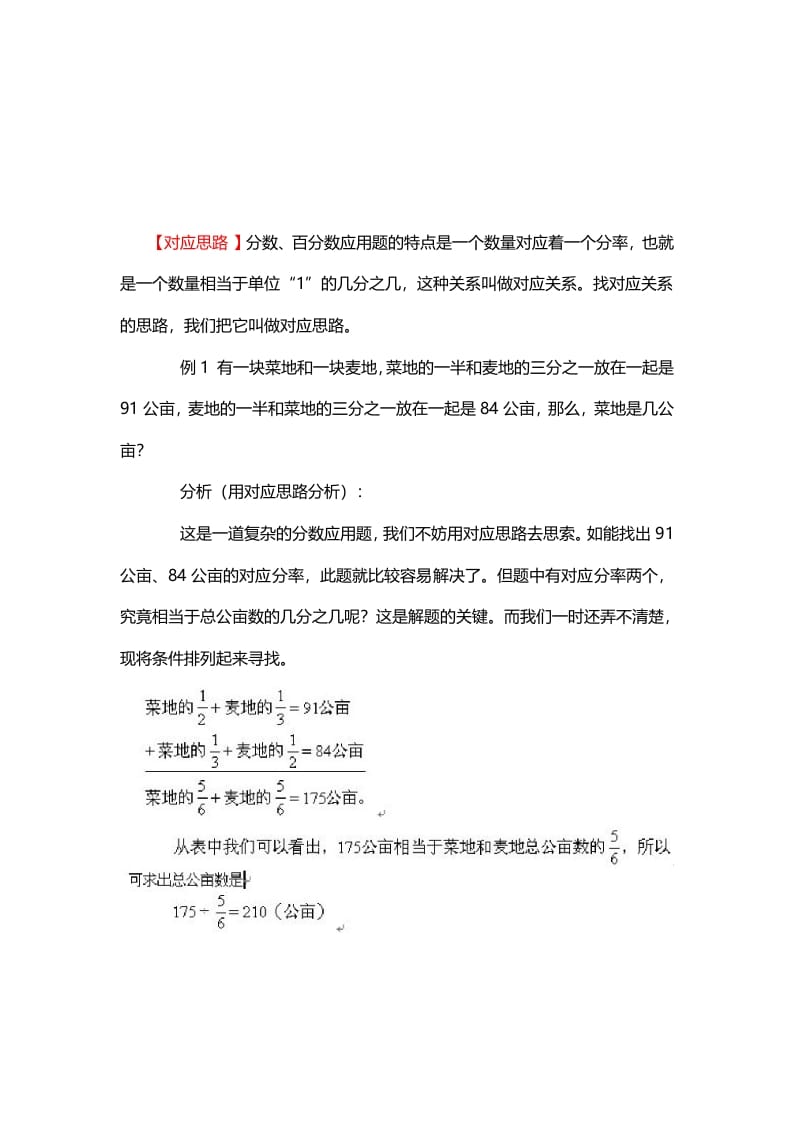
四年级数学下册11、对应思路_
此内容为付费资源,请付费后查看
9.9
立即购买
您当前未登录!建议登陆后购买,可保存购买订单
格式doc
页数3 页
大小472.00 KB
付费资源
图片[1]-四年级数学下册11、对应思路_-知识笔记
图片[2]-四年级数学下册11、对应思路_-知识笔记

预览已结束,还剩1页未读,开通会员后可免费下载高清完整文档

© 版权声明
THE END
喜欢就支持一下吧
点赞46 分享
评论 抢沙发

请登录后发表评论

    暂无评论内容