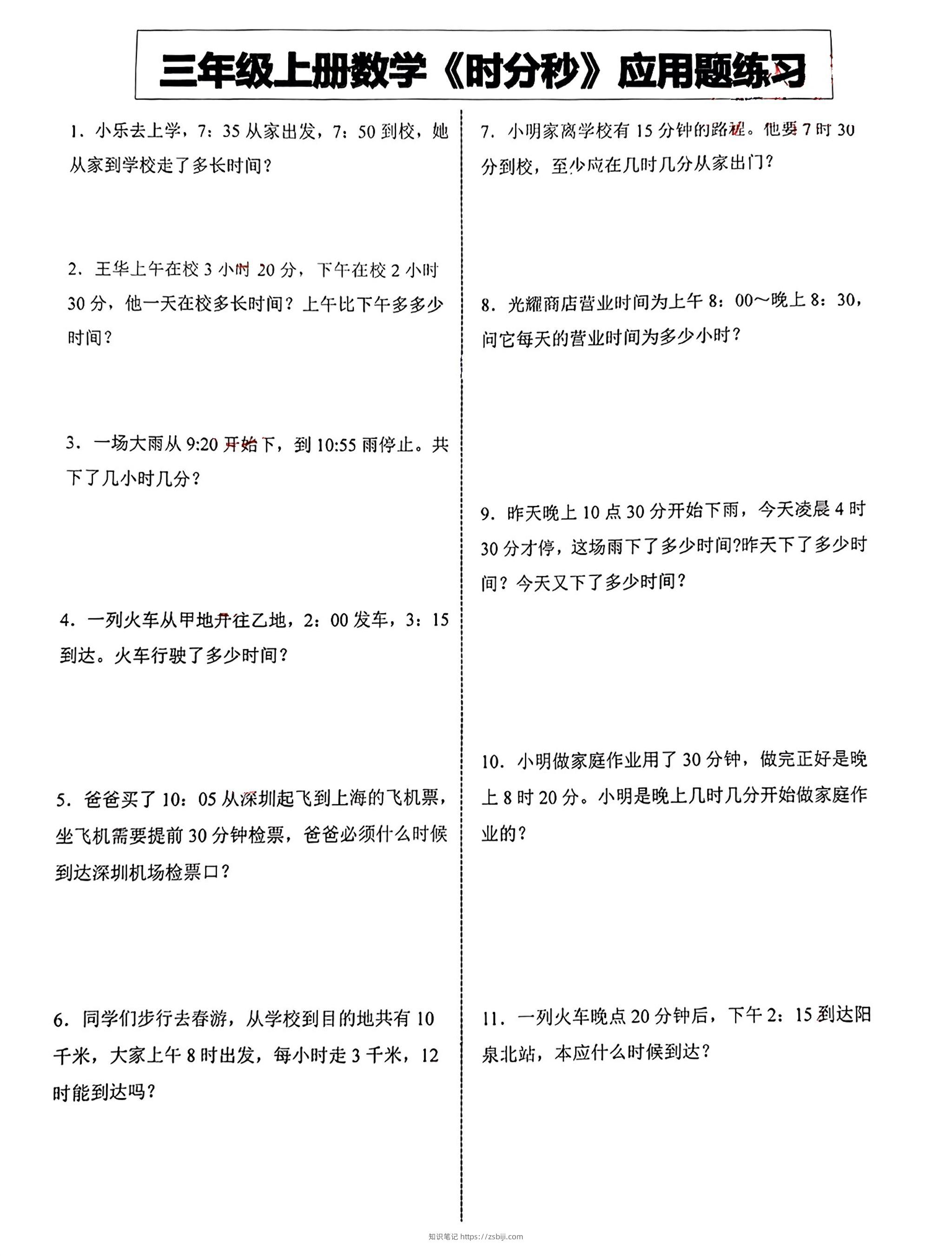
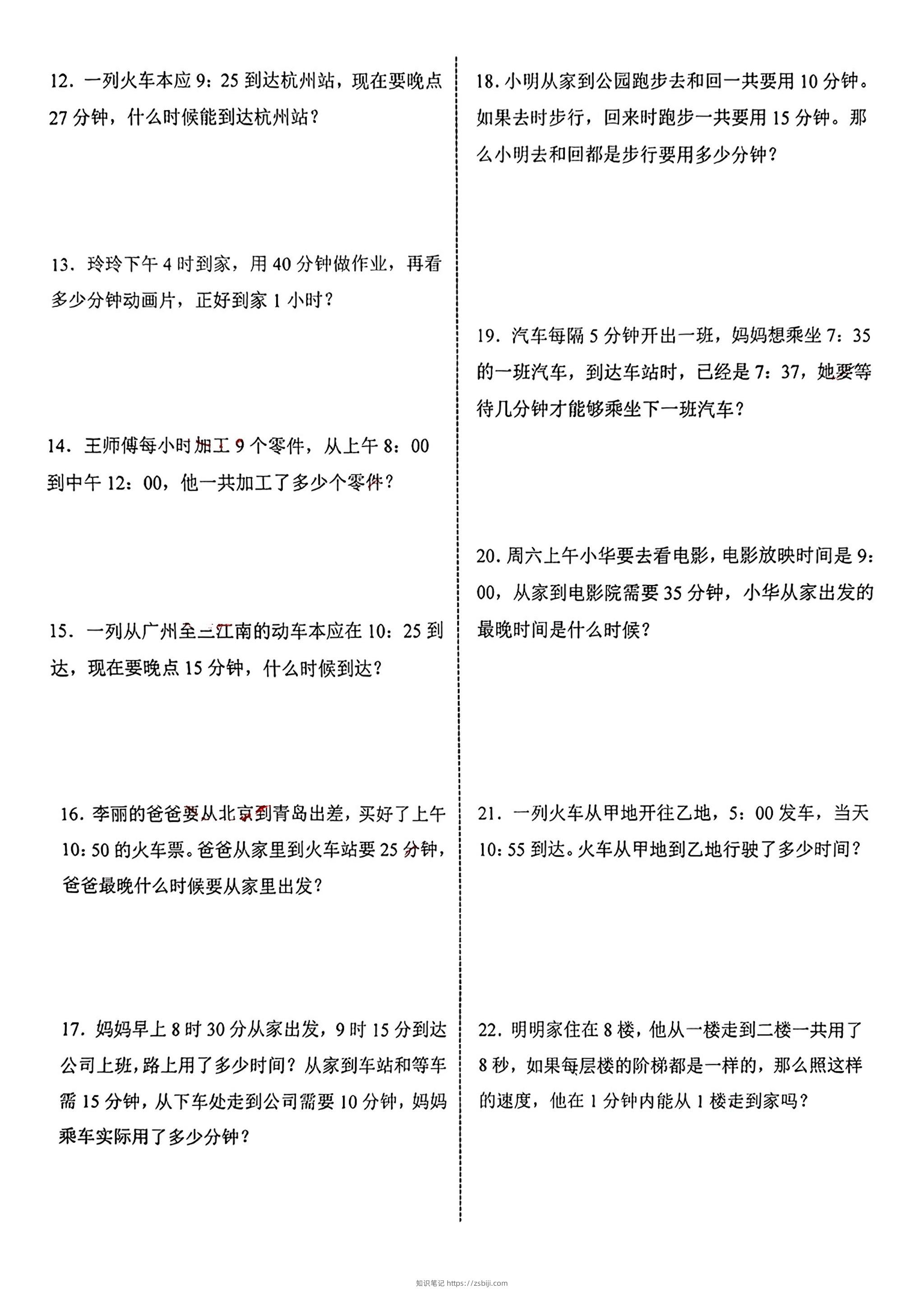
三年级上册数学《时分秒》应用题练习知识笔记8个月前发布关注私信08411三年级上册数学《时分秒》应用题练习此内容为付费资源,请付费后查看¥9.9¥19.9黄金会员免费钻石会员免费立即购买您当前未登录!建议登陆后购买,可保存购买订单格式pdf页数6 页大小4.58 MB付费资源 ------预览已结束,还剩4页未读------开通会员后可免费下载高清完整文档 © 版权声明文章版权归作者所有,未经允许请勿转载。THE END小学数学 喜欢就支持一下吧点赞11 分享QQ空间微博QQ好友海报分享复制链接收藏
暂无评论内容