五年级上数学第六单元测试卷一《北师版》知识笔记6个月前发布关注私信0309五年级上数学第六单元测试卷一《北师版》此内容为付费资源,请付费后查看¥9.3¥19.9黄金会员免费钻石会员免费立即购买您当前未登录!建议登陆后购买,可保存购买订单格式pdf页数7 页大小1.85 MB付费资源 ------预览已结束,还剩5页未读------开通会员后可免费下载高清完整文档 © 版权声明文章版权归作者所有,未经允许请勿转载。THE END小学数学 喜欢就支持一下吧点赞9 分享QQ空间微博QQ好友海报分享复制链接收藏
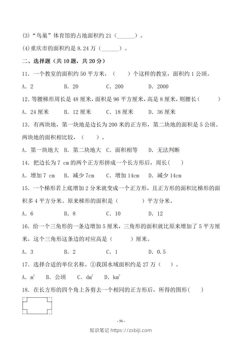
暂无评论内容